图为超市收银员为顾客结账
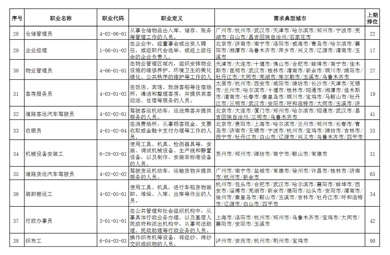
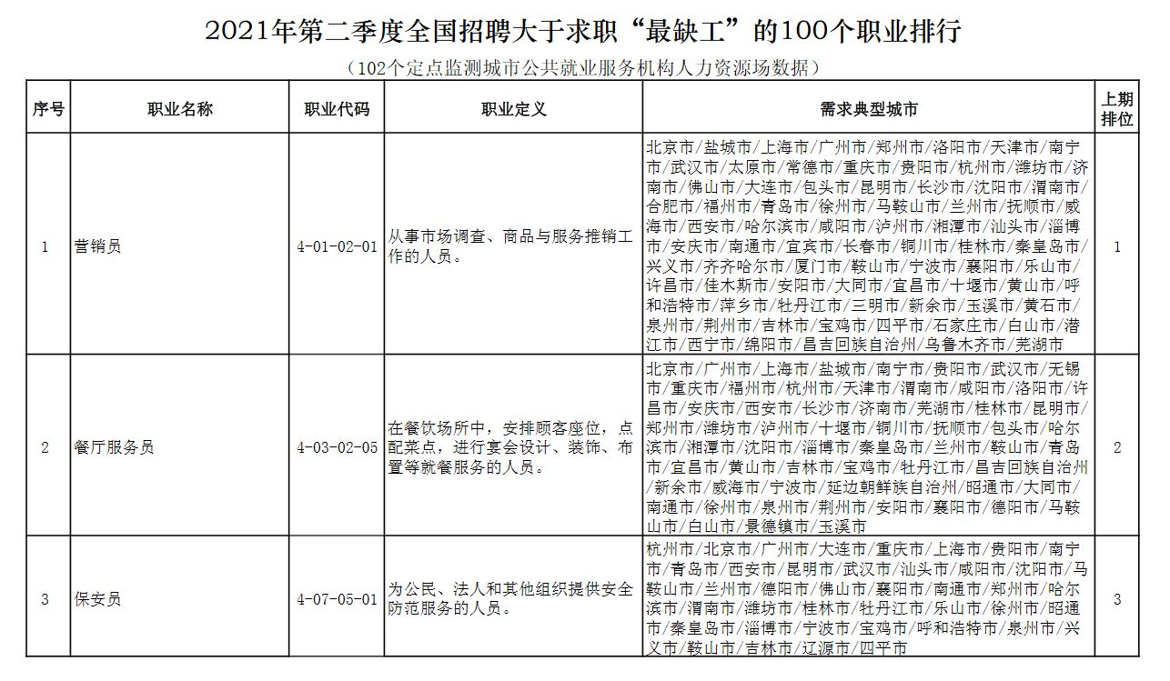
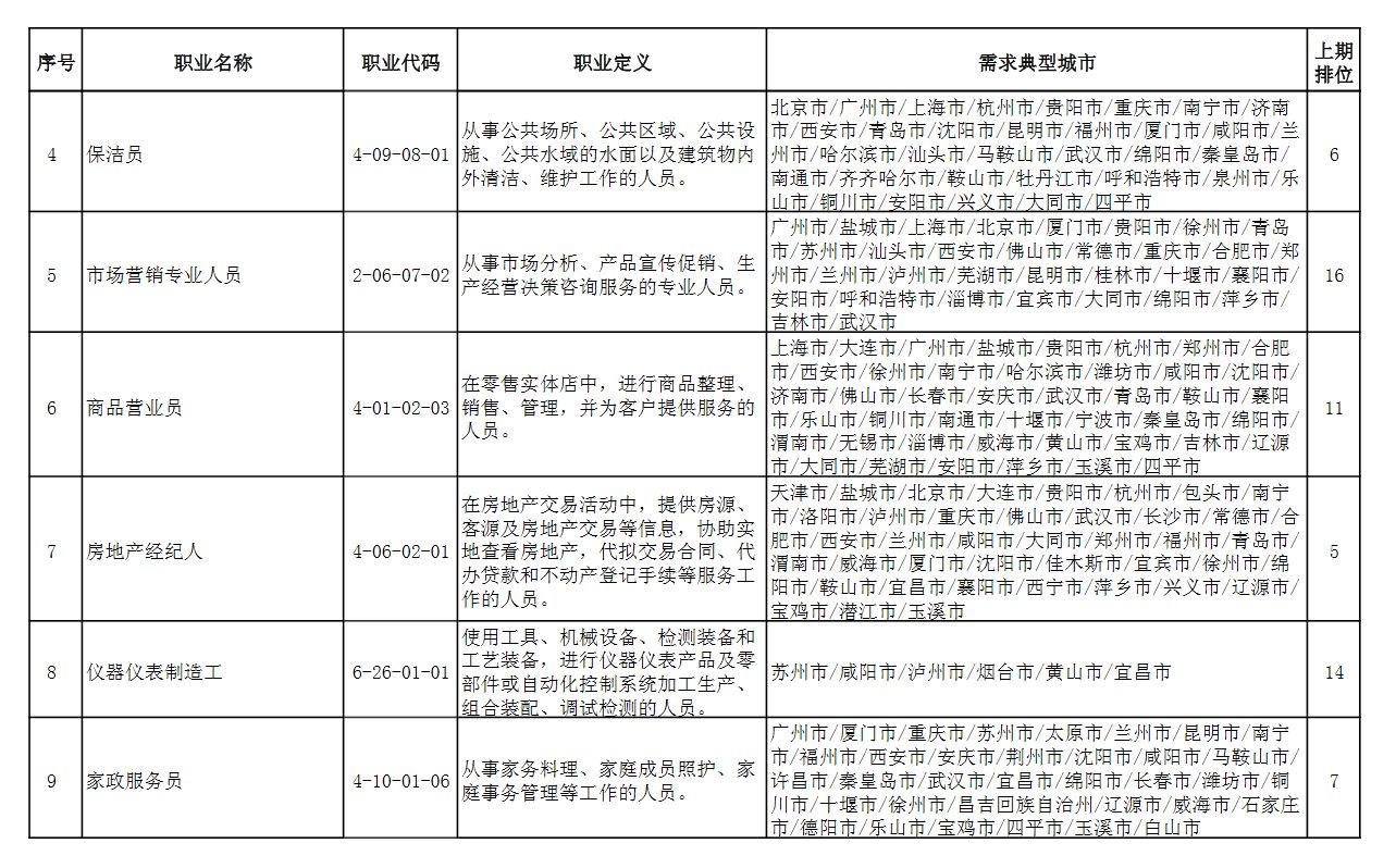
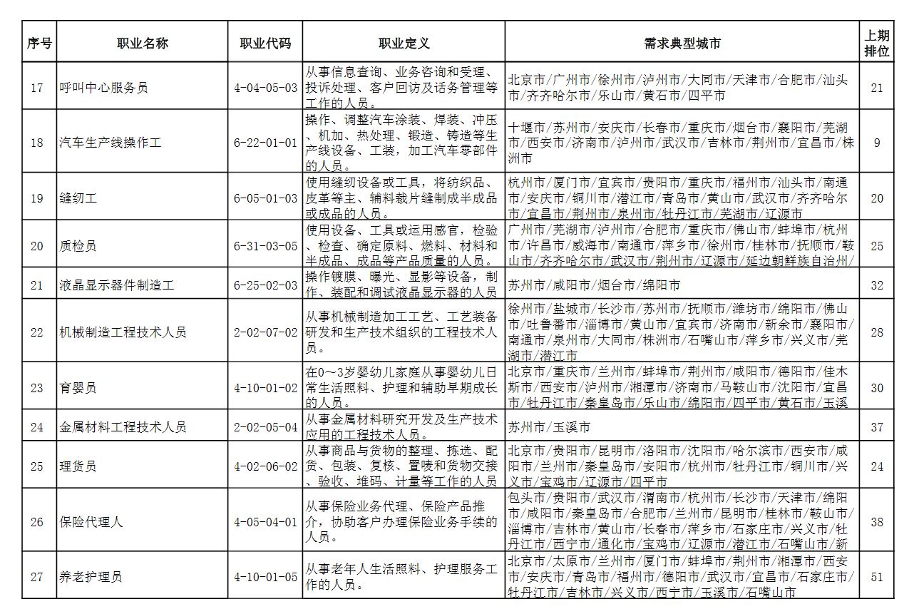
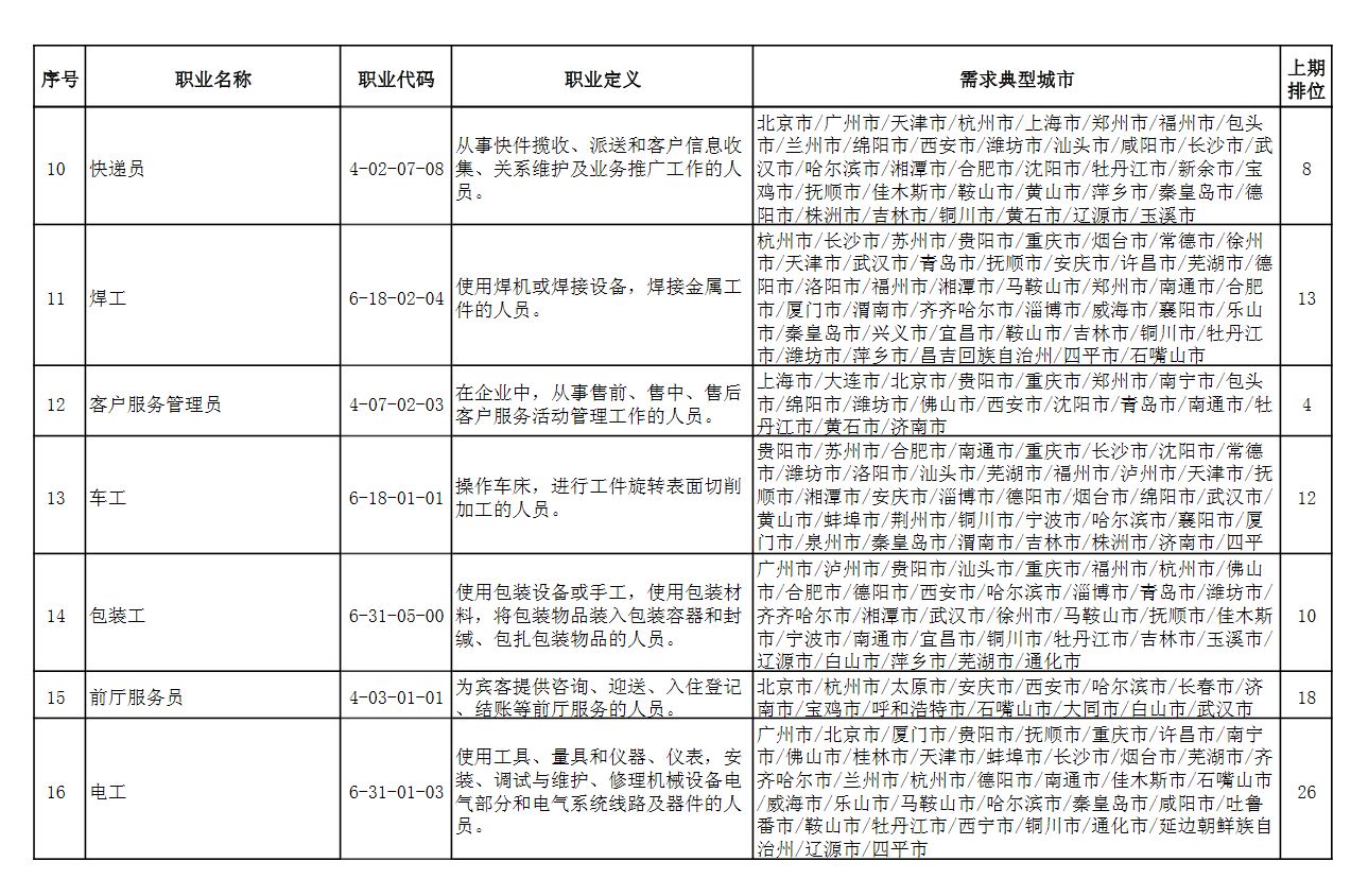
中国人社部22日发布2021年第二季度全国招聘大于求职“最缺工”的100个职业排行。
与2021年第一季度相比,本期“排行”有以下特点:
一是招聘需求和求职人数环比均有所减少,求人倍率进一步上升,二季度供求关系整体仍旧偏紧。从“最缺工”的100个职业看,招聘需求人数从一季度的166.5万人减少至153.8万人(下降7.63%);求职人数从一季度的60.9万人减少至51.7万人(下降15.11%);缺口数从一季度105.5万人下降至102.1万人(下降3.22%);总体求人倍率(招聘需求人数与求职人数的比值)从一季度2.73上升至2.97(上升8.79%),市场总体供求关系仍偏紧。
二是高技能人才短缺现象较为明显。新进排行30个职业中,近半数与制造业、信息传输、软件和信息技术服务业等行业相关,所需职业专业化程度要求较高。如“仪器仪表制造工”进入排行前十,“智能制造工程技术人员”“工具钳工”“多晶硅制取工”“通信工程技术人员”“自动控制工程技术人员”等职业新进排行,“机修钳工”“冲压工”“金属热处理工”等职业呈现短缺程度加大的趋势。
三是生活服务业相关职业需求仍保持旺盛势头。除仍旧位列前十的“保洁员”“餐厅服务员”“家政服务员”外,“美容师”“婴幼儿发展引导员”“养老护理员”等职业排位上升,呈现短缺程度加大的趋势。
此外,排行“前十”职业略有变化,本期“市场营销专业人员”“商品营业员”“仪器仪表制造工”进入前十,“客户服务管理员”“汽车生产线操作工”“包装工”退出前十。

下一篇:没有了
合作伙伴
友情链接